韦德体育- 韦德体育官方网站- APP下载私募基金参与上市公司再融资的三种模式及关注要点
栏目:韦德体育APP 发布时间:2025-11-09

  韦德体育,韦德体育官方网站,韦德体育APP下载2020年2月14日,证监会发布了《关于修改上市公司证券发行管理办法的决定》《关于修改上市公司非公开发行股票实施细则的决定》及《关于修改创业板上市公司证券发行管理暂行办法的决定》,同时修订《发行监管问答—关于引导规范上市公司融资行为的监管要求》(合称为“再融资新规”)。新规发布后,私募基金参与上市公司投资的机会更加丰富多样,本文拟介绍一下私募基金参与上市公司再融资的三种模式及关注要点,探索私募基金参与的更多可行方式。

  2020年2月14日,证监会发布了《关于修改上市公司证券发行管理办法的决定》《关于修改上市公司非公开发行股票实施细则的决定》及《关于修改创业板上市公司证券发行管理暂行办法的决定》,同时修订《发行监管问答—关于引导规范上市公司融资行为的监管要求》(合称为“再融资新规”[1])。再融资新规实施的大背景是2020年3月1日新《证券法》开始实施,且IPO也已逐步采用注册制,在这个背景下,证监会对上市公司再融资的监管逐步放松。尽管再融资市场在近些年来监管部门常常根据市场需要进行一些松紧调节,但是此前的一些规则以及本次再融资新规所调整后的具体监管要求却奠定了再融资市场的合规性基础。

  2020年开始实施的再融资新规加大了发行价格折扣、缩短了锁定期并提高了发行对象数量限制等新规则,这一系列举措为私募基金参与上市公司投资提供了丰富多样的机会,资本市场上市公司是卖方,私募基金通常是买方,对私募基金来讲,可以进行有选择地去挑选发行人,其实就是私募基金所面临的重大机遇,无论是在首发市场、再融资市场还是在债券市场,从角色来讲,私募基金的可选择机会和可选择范围都得到了增加。本文拟介绍一下私募基金参与上市公司再融资的三种模式及关注要点,以分享给大家。

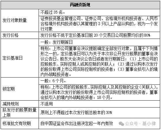
  《再融资新规》主要从增加发行对象数量、降低发行底价、有条件地增加定价基准日选择时点、减少锁定期、不适用减持规则、提高发行规模上限、延长核准批文有效期等方面优化了各版块上市公司再融资发行制度,特别对于创业板来讲,原来的再融资规定是只有在定增资金用于收购兼并时才可以适用无需两年盈利的限制条件,但现在再融资新规删除了这一条款,即无需适用“两年盈利”的限制规定,因此,很多急需资金的上市公司很可能在选择募集资金的用途时将资金用途确定为补充流动资金或者归还贷款,因为相比其他并购重组、发行股份、或者购买资产等用途来讲,资金用途为“补充流动资金”或“归还贷款”的定增项目的效率往往比较高,其不需要寻找匹配的项目。所以在这样的情形下,定增项目的效率将会非常之高,频率也会非常之快,有利于上市公司利用再融资迅速做大规模。

  根据《上市公司证券发行注册管理办法》规定,上市公司董事会决议提前确定全部发行对象,且发行对象属于:(1)上市公司的控股股东、实际控制人或其控制的关联人;或(2)通过认购本次发行的股份取得上市公司实际控制权的投资者;或(3)董事会拟引入的境内外战略投资者,定价基准日可以为关于本次非公开发行股票的董事会决议公告日、股东大会决议公告日或者发行期首日。根据上述对发行对象的分类,私募基金可以作为上市公司控股股东/实控人或其关联人、通过本次认购股份取得上市公司实际控制权的投资者、董事会引入的境内外战略投资者以及认购配套融资的身份参与上市公司再融资。具体而言包括如下三种模式。

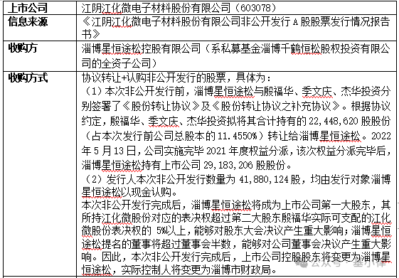
  目前在中国5000多家上市公司中,大多数上市公司的控股股东/实控人实际上都参与了私募基金的投资和运作,不乏有些控股股东/实控人手握私募基金牌照。因此,这类控股股东/实控人参与上市公司再融资不仅具有经验和资格方面先天的优势,而且,由上市公司控股股东/实际控制人与外部机构投资者合作设立的私募基金,不管是控股股东做双GP之一或者仅为LP,监管机构一般认定私募基金系以上市公司控股股东/实际控制人的身份直接参与到上市公司的再融资并进行监管,这种情形下需要锁定18个月。参考案例如:

  所谓配套融资,是指上市公司在进行并购重组时,同时向投资者定向增发股份融资;在审批流程上,上市公司不需要额外获得发行部的融资批准,上市部将并购和融资两项交易一并审核,但如果配套融资募集资金规模超过拟购买资产价格的100%的则需要由发审委予以审核。相较于其它模式中上市公司再融资募集资金的目的可能是为了归还借款或增加流动性,该模式下上市公司募得的资金用途为并购重组,具有更大的想象空间。对于私募基金而言,参与这类由并购重组过程中产生的再融资机会,可以与其具备一定项目资源和投行能力的优势相结合,一边主导上市的并购重组,一边可以参与并购重组时对于配套融资的投资。参考案例如:

  结合此前2019年11月14日最高人民法院发布的《全国法院民商事审判工作会议纪要》(法[2019]254号)的第31条关于“违反规章的合同效力”的规定,“违反规章一般情况下不影响合同效力,但该规章的内容涉及金融安全、市场秩序、国家宏观政策等公序良俗的,应当认定合同无效。人民法院在认定规章是否涉及公序良俗时,要在考察规范对象基础上,兼顾监管强度、交易安全保护以及社会影响等方面进行慎重考量,并在裁判文书中进行充分说理。”

  此前,证监会窗口指导意见明确,禁止个人或机构通过三年期结构化产品参与上市公司定向增发,定向定价增发锁定期三年项目,发行时上市公司必须承诺“最终出资不包含任何杠杆融资结构化设计产品”。再融资新规将特殊对象的锁定期由36个月调整至18个月,该“禁止结构化”的窗口指导意见继续适用(18个月的产品)。2020年6月10日,证监会在《再融资业务若干问题解答(2020修订)》提到,“关于非公开发行股票中董事会决议确定认购对象的,发行人应当披露各认购对象的认购资金来源,是否为自有资金,是否存在对外募集、代持、结构化安排或者直接间接使用发行人及其关联方资金用于本次认购的情形,是否存在发行人及其控股股东或实际控制人直接或通过其利益相关方向认购对象提供财务资助、补偿、承诺收益或其他协议安排的情形。”因此,我们理解,上市公司再融资中是否存在“结构化安排”仍然是证监会在非公开发行项目审核中的重点关注问题。

  如果上市公司再融资发行对象中有有限合伙或其它理财产品,为防止投资人在锁定期内套利,监管部门往往要求在锁定期内不能更换最终的合伙人。实践中,证监会要求申请人在申请文件中说明“在锁定期内合伙人不得转让份额或退出合伙”。我们理解,关于私募基金作为战略投资人认购上市公司定向增发18个月的产品是否适用上述规定,虽然本次再融资新规未提及,但上述规定存在于证监会窗口意见及案例反馈意见中,可以说是具体层面的操作规则,应当得到遵守。因此,若私募基金需要特别关注投资人在锁定期内不能转让基金份额,这同样也适用于资管产品。

  公募基金可以作为战略投资者参与上市公司的定向增发,但其投资受到《公开募集证券投资基金运作管理办法》的双10%限制,即一只基金持有一家公司发行的证券,不能超过这个基金净资产的10%,同样的,一个基金管理人,其管理的所有的基金去投一家公司所发行的证券也不能超过这个证券的10%。除此之外,公募基金投资还要受到30%的限制,根据《证券期货经营机构私募资产管理计划运作管理规定》的规定,同一证券期货经营机构管理的全部资产管理计划及公募基金合计持有单一上市公司发行的股票不得超过该上市公司可流通股票的30%。举例来讲,一家上市公司是20000股的股票,双10%的限制规定就意味着其只能够去投资20000股的10%,即2000股。如果20000万股股票当中30%是公众股,那其中的30%即6000股,6000股的30%即1800股,实际上它只能投这家上市公司的不到2000股。因此对公募基金而言,上述持仓的投资限制使得它不能够过于集中到某一家上市公司。

  对于资管产品来讲,资管产品既包括信托公司发行的信托产品、银行发行的理财产品等,也包括基金公司、期货公司以及证券公司及其旗下资产管理公司发行的资管产品。其中,对于信托产品,再融资新规要求信托公司只能用自有资金而能够发行信托产品来投资上市公司再融资,由此可见,证监会依旧没有放宽对于信托产品的限制。对于资管产品,根据《证券期货经营机构私募资产管理计划运作管理规定》的规定,其对外投资受到双25%的限制,即一个集合资产管理计划投资于同一资产的资金,不得超过该计划资产净值的25%;同一证券期货经营机构管理的全部集合资产管理计划投资于同一资产的资金,不得超过该资产的25%,所以意味着资管产品需要同时找四家上市公司的定增项目才能够发行,否则只能寻找超过一千万元的投资者或者做单一的资管产品,才可以豁免这个要求。

  总体而言,再融资新规对于A股市场比较友好,降低了再融资的门槛和发行底价、增加了参与主体的数量、减少锁定期、不适用减持规则等方面给上市公司再融资带来了新的活力。再融资制度改革所带来的附带影响在于它将原来倾向于投资处于Pre-IPO的C轮和D轮的资金引流到定增市场,上市公司再融资只需要18个月解锁,而且不存在上市的风险,这也引导着市场上求稳、求短的资金走向定增市场。这也进一步满足了上市公司的再融资需求、提高投资者参与再融资的意愿和积极性,在很大程度上将投融资的选择权、决定权交由上市公司和投资者进行博弈,激发了市场活力,发挥了市场对资源配置的决定性作用。期待站在注册制背景下的再融资市场,给予私募基金更多的参与机会、介入方式和想象空间。

  [1] 2023年2月A股全面注册制正式实施,证监会于2023年2月17日发布了《上市公司证券发行注册管理办法》(中国证券监督管理委员会令第206号)及《上市公司证券发行注册管理办法第九条、第十条、第十一条、第十三条、第四十条、第五十七条、第六十条有关规定的适用意见——证券期货法律适用意见第18号》(中国证券监督管理委员会公告〔2023〕15号),故2020年2月发布的相关规定均已被前述二项规定所替代(包括2020年7月发布的适用于科创板的《科创板上市公司证券发行注册管理办法(试行)》亦被统一替代),但核心内容并无显著差异,故为行为方便,本文仍统一称之为“再融资新规”。

bevictor-vip2.com